Scientists Discover that IL-22 Supports Long-Term Expansion of Mouse and Human Hepatocytes
Hepatocytes have wide applications in drug development, disease modeling, and cell therapy. However, expanding hepatocytes in large quantities in vitro without compromising their functions remains a significant challenge. Previously, a few studies have demonstrated that chemical cocktails with growth factors or cytokines can support mouse and human hepatocyte expansion in vitro. However, the culture conditions are complex, and long-term cultivation often leads to hepatocyte functional decline. Due to the wide application of primary hepatocytes, developing simple and efficient ways to expand hepatocytes in vitro is an important and meaningful task.
In a study published in the Journal of Hepatology, a team of scientists led by XIE Xin from the Shanghai Institute of Materia Medica, the Chinese Academy of Sciences (CAS), discovered that the cytokine IL-22 supports long-term expansion of mouse and human hepatocytes in vitro. Previously, they reported a simple culture condition containing IL-6 can support the long-term in vitro expansion and functional maintenance of mouse primary hepatocytes.
The scientists discovered that the cytokine IL-22 was dramatically upregulated in the plasma of mice following 70%-PHx (partial hepatectomy) and after hepatocyte transplantation in Fah-/- mice. When culturing mouse primary hepatocytes in the classical hepatocyte culture medium supplemented with IL-22, the hepatocytes expand for more than 30 passages, reaching a theoretical expansion of more than 1030-fold over 150 days (Figure 1). The IL-22 containing medium supports the growth of primary hepatocytes by dedifferentiating the cells into induced hepatocyte progenitor cells (IL-22-iHPCs), which maintain the capacity of differentiation into functionally mature hepatocytes (IL-22-iMHs). The function and therapeutic potential of IL-22-iMHs were further investigated in vivo. After transplantation IL-22-iMHs into Fah-/- mice, IL-22-iMHs significantly improved the survival rate of Fah-/- mice and repopulate 90% of the liver of Fah-/- mice in 2 months (Figure 1). Further research demonstrated that IL-22 induces hepatocyte proliferation by activating the Stat3 signaling pathway and the downstream key transcription factors Bhlha15 and Arntl2. Knockout of Stat3 completely blocks IL-22 induced hepatocyte proliferation. Expressing the transcription factors Bhlha15 and Arntl2 in hepatocytes can induce hepatocyte to dedifferentiate into expandable iHPCs (Figure 1).

Figure 1: IL-22 induces long-term expansion of mouse hepatocytes via the Stat3-Bhlha15/Arntl2 pathway
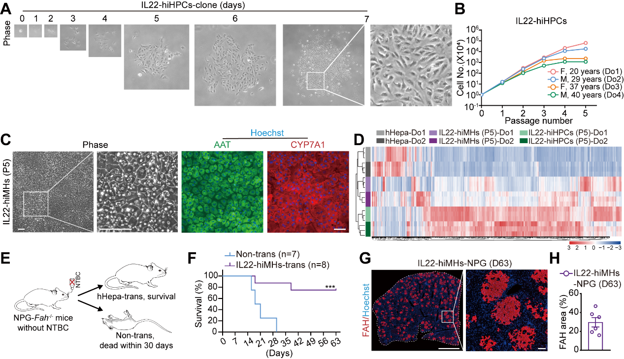
IL-22 could also induce human primary hepatocyte to dedifferentiate into hepatocyte progenitor cells (IL-22 induced human hepatocyte progenitor cells, IL-22-hiHPCs). Expansion of a single IL-22-hiHPC could be captured when passaged at very low density, and a single IL-22-hiHPC at early passages could give rise to 600 cells in 7 days. IL-22-hiHPCs could be passaged at least 5 times, with the cumulative cell number increasing 103-104 fold in ~30 days depending on the donors. Hepatocytes from the two younger donors aged <30 years exhibited higher expansion capability and expanded for more than 6×104 fold in 30 days. IL-22-hiHPCs could re-differentiate into mature hepatocytes (IL-22 induced human mature hepatocytes, IL-22-hiMHs), IL-22-hiMHs highly expressed the hepatic markers such as AAT and CYP7A1 (Figure 2). Upon transplantation IL-22-hiMHs into immunodeficient Fah⁻/⁻ mice (NPG-Fah-/- mice), IL-22-hiMHs significantly improved the survival rate of NPG-Fah-/- mice and repopulated more than 30% of the liver of NPG-Fah-/- mice in 2 months (Figure 2).

Figure 2: IL-22 supports in vitro proliferation and functional maintenance of human primary hepatocytes
This study established a novel method for expanding mouse and human hepatocytes in vitro. The underlying mechanism involves the activation of Stat3 pathway and upregulation of two downstream TFs, Bhlha15 and Arntl2, which govern hepatocyte dedifferentiation and proliferation. This physiological and simple way to expand primary hepatocytes in vitro may provide new insights into culturing previously difficult-to-culture cell types and support their application in regenerative medicine.

Figure 3: Graphical Abstract
(Image by XIE Xin’s lab)
Link: https://www.sciencedirect.com/science/article/pii/S0168827826000565?via%3Dihub
Contact:
DIAO Wentong
Shanghai Institute of Materia Medica
E-mail: diaowentong@simm.ac.cn

